

快看!省教育厅公示2025年广东省国家中小学智慧教育平台应用优质教育教学教研案例征集拟获优秀等次作品名单啦!
点击文章底部“阅读原文”查看原公示
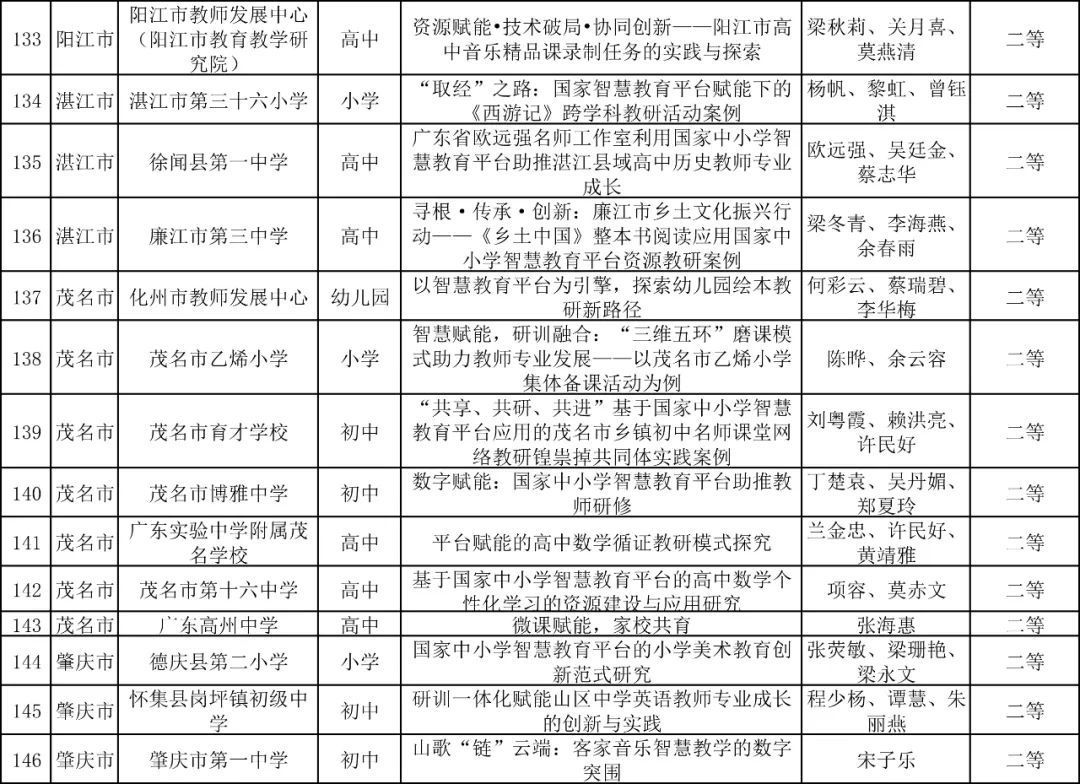
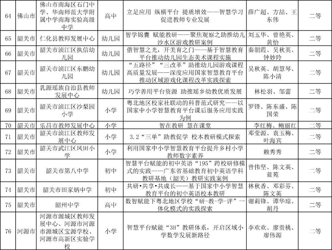
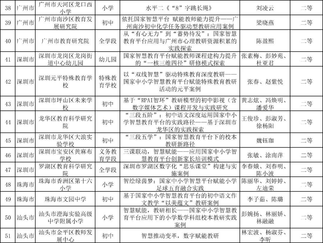
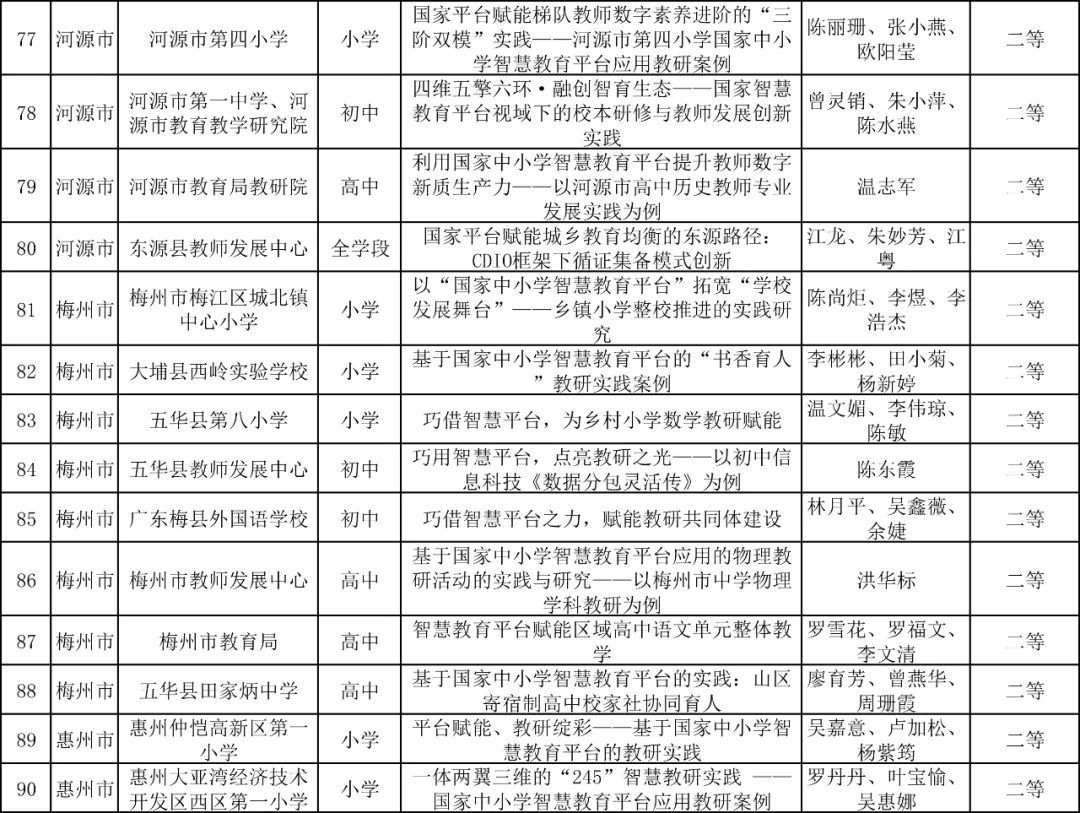
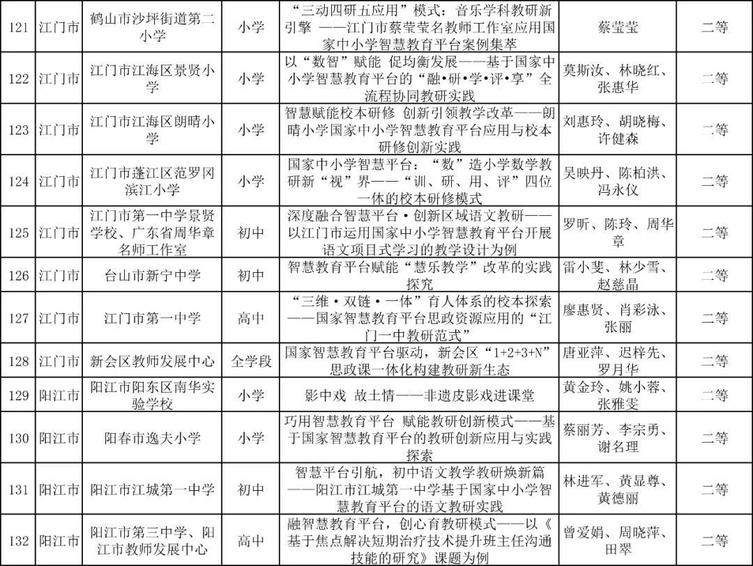
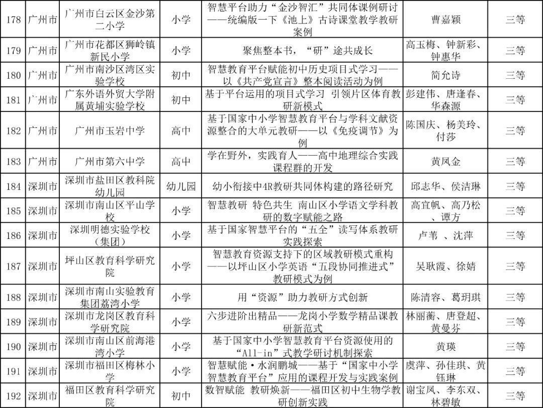
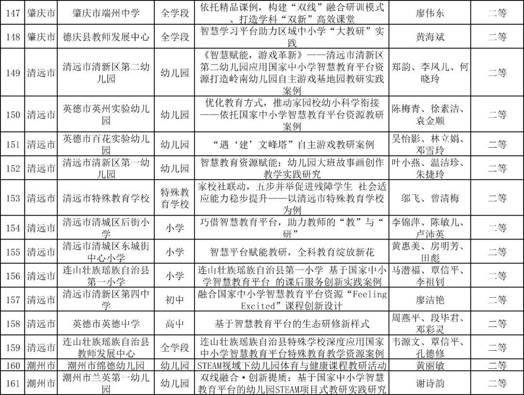
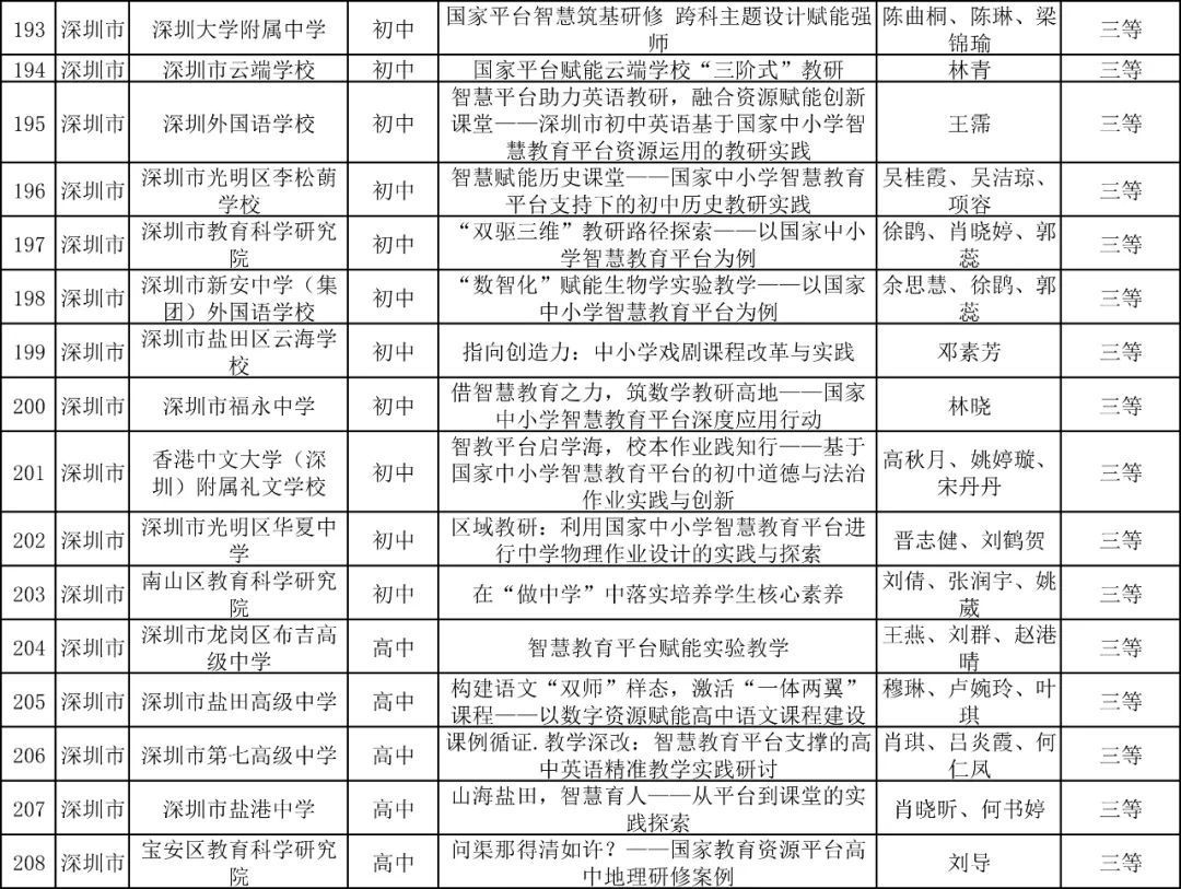
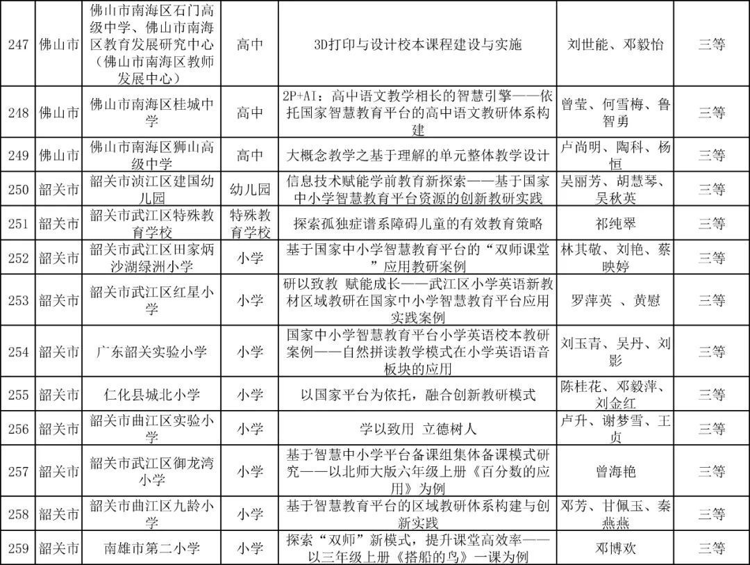
根据《广东省教育厅关于开展2025年广东省国家中小学智慧教育平台应用优质教育教学教研案例征集的通知》,共收到教学案例1069项,教研案例545项,共1614项。经组织专家评审、复核,评出拟获优秀等次作品共1192项,其中教学课例789项、教研案例403项,具体详见附件。现将此次活动优秀等次作品名单予以公示,公示期从2025年8月1日至2025年8月7日,共5个工作日。


*有什么想说的,快来给小媒君留言*
编辑:李曼莉
来源:广东教育传媒综合广东省教育厅
转载时请标明转自广东教育传媒聚创配资,投稿或商业合作回复关键词 投稿/合作
熊猫配资提示:文章来自网络,不代表本站观点。